73
近期,张家港一批拆迁征地公告密集发布,涉及杨舍镇、锦丰镇、德积街道、后塍街道等多个板块,征收用途涵盖交通基础设施建设、成片开发等类型。快看看有没有你关注的区域!
一、杨舍镇:城心与村落多地块启动征收
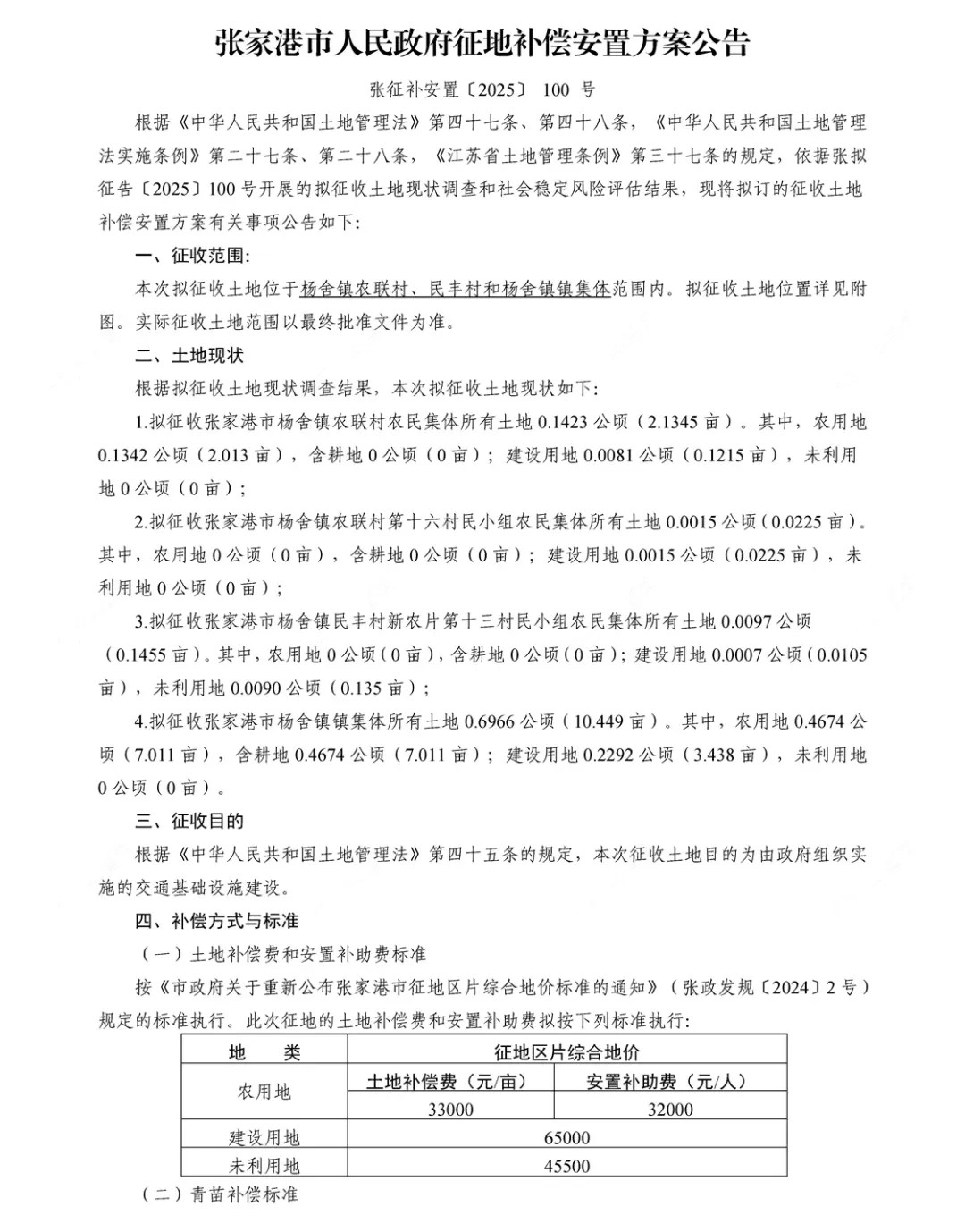
1. 农联村、民丰村及镇集体区域(张征补安置〔2025〕100 号)
征收范围:杨舍镇农联村、民丰村及镇集体范围内(具体以最终批准文件为准)。
征收目的:[此处可结合区域规划补充解读,如城市功能升级、配套完善等]
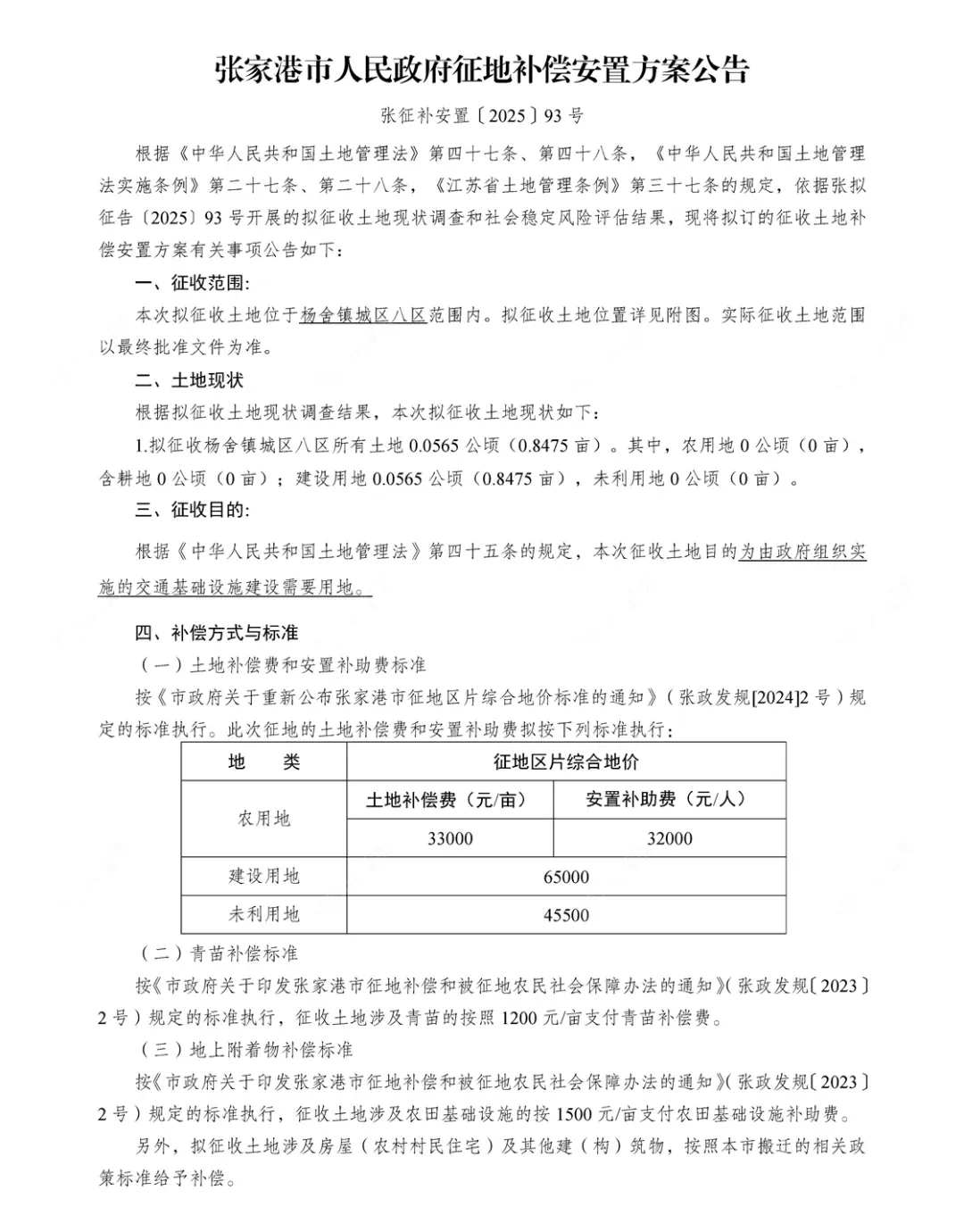
2. 城区八区(张征补安置〔2025〕93 号)
征收范围:杨舍镇城区八区范围内。
征收目的:交通基础设施建设。
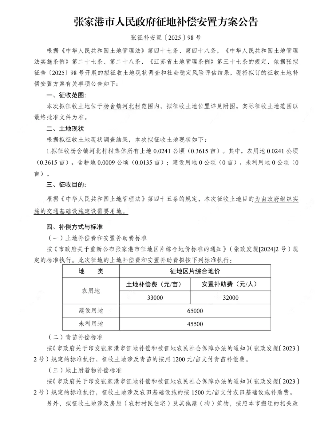
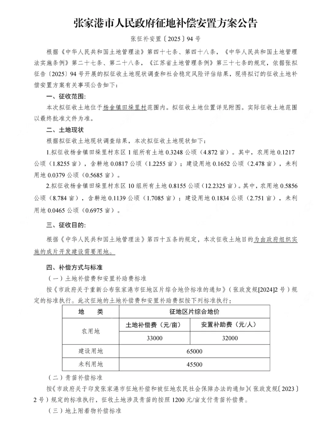
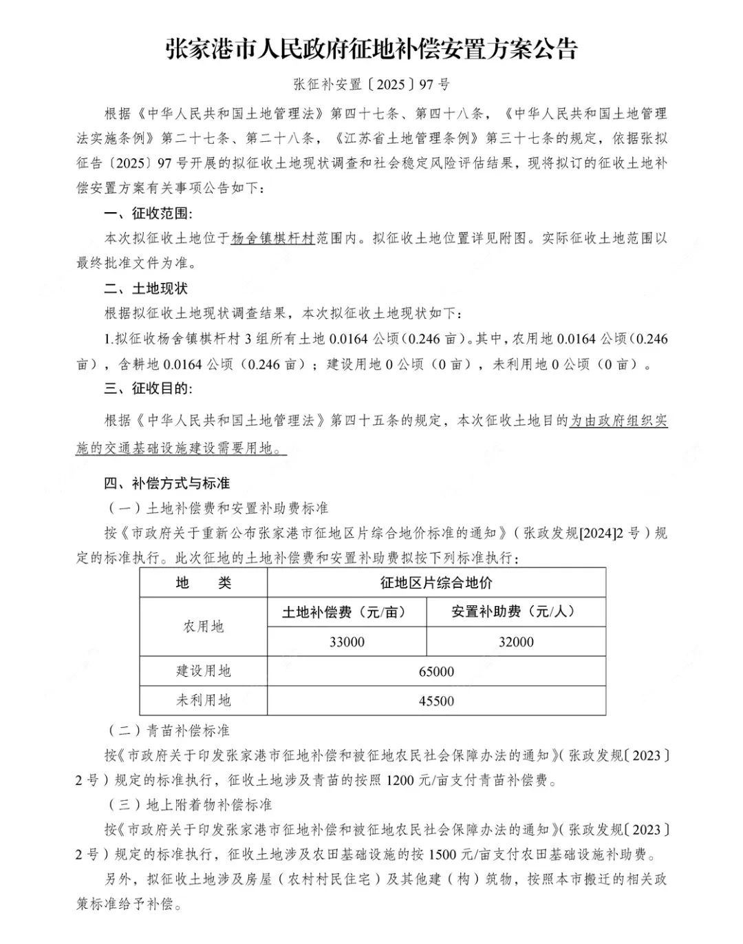
3. 田垛里村、棋杆村、河北村多地块
田垛里村(张征补安置〔2025〕94 号):涉及东区 1 组、10 组,土地面积超 1 公顷,征收目的为成片开发建设。
棋杆村(张征补安置〔2025〕97 号、99 号):3 组、1 组地块,以农用地为主,征收用于交通基础设施建设。
河北村(张征补安置〔2025〕98 号):村集体土地 0.0241 公顷,农用地占比超 9 成,用于交通基建。
二、锦丰镇:镇集体地块迎来征收(张征补安置〔2025〕101 号)
征收范围:锦丰镇镇集体范围内。
征收目的:交通基础设施建设。
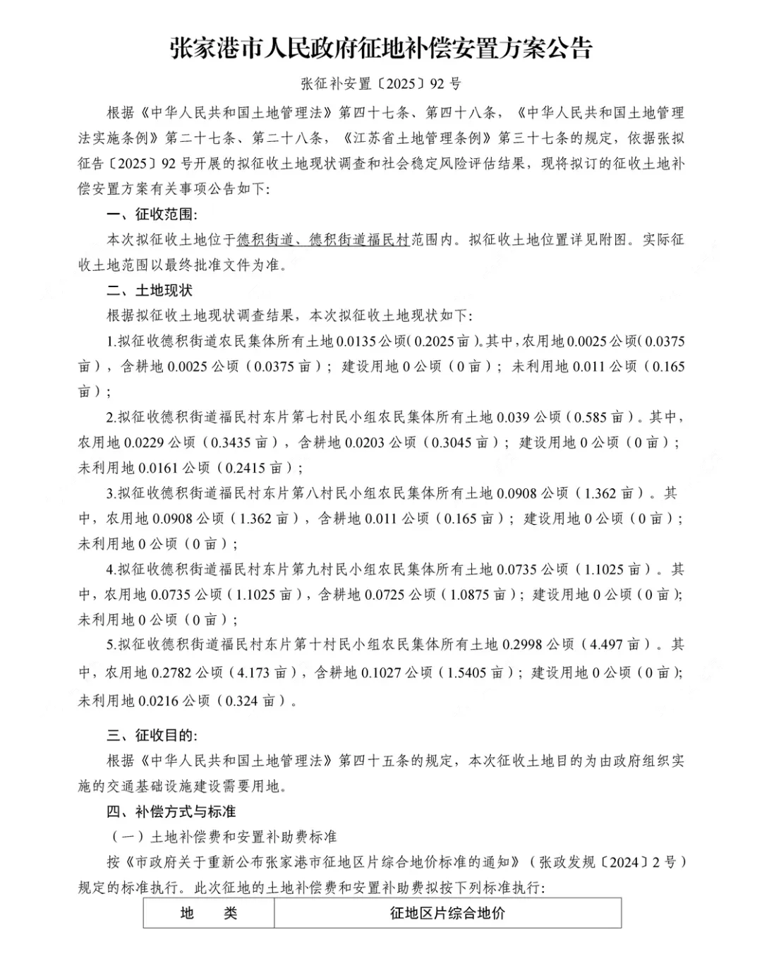
三、德积街道:小明沙村、福民村等多区域联动征收
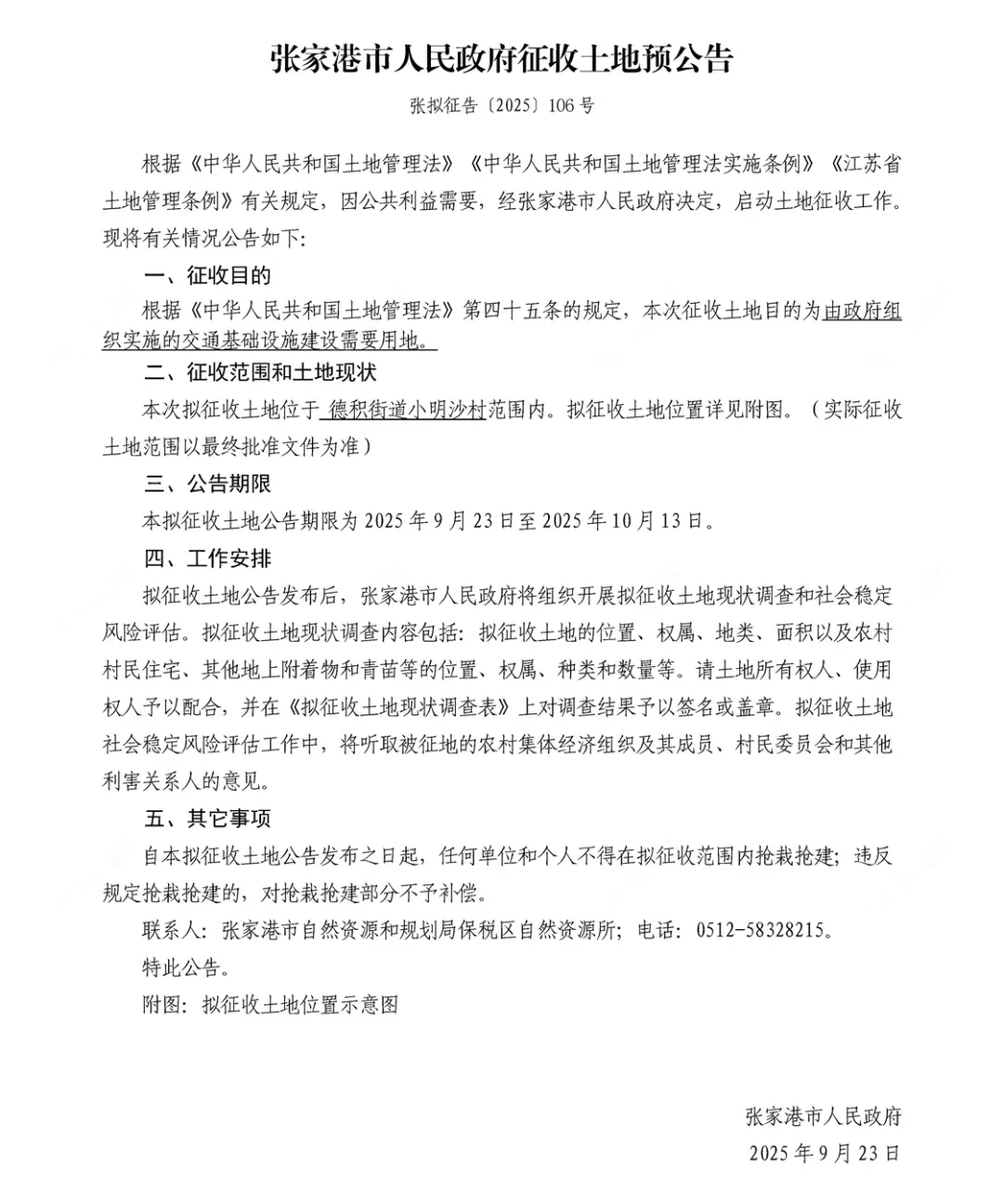
1. 小明沙村(张拟征告〔2025〕106 号)
征收范围:德积街道小明沙村范围内。
征收目的:交通基础设施建设。
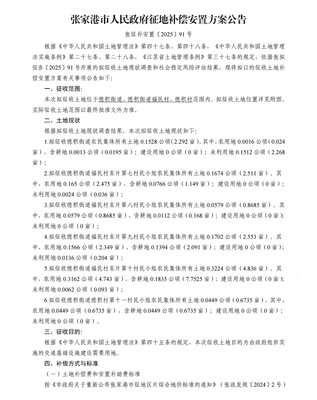
2. 福民村、新套村、德积村多地块
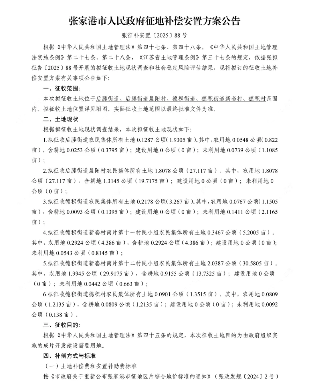
张征补安置〔2025〕88 号:涉及后塍街道、德积街道多村,土地面积超 4 公顷,用于成片开发建设。
张征补安置〔2025〕89 号、91 号、92 号:福民村、新套村等多组地块,以农用地为主,征收目的为交通基础设施建设。
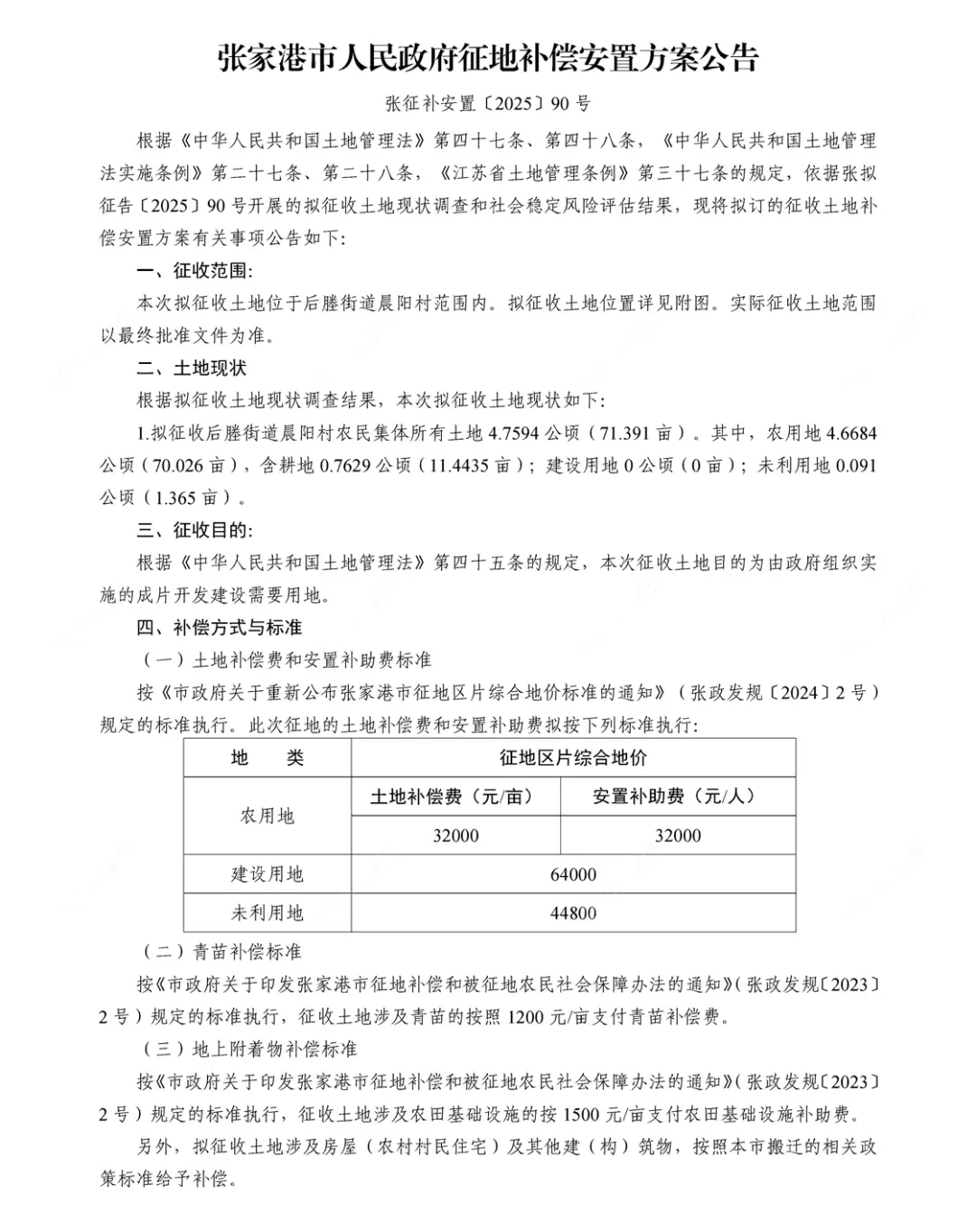
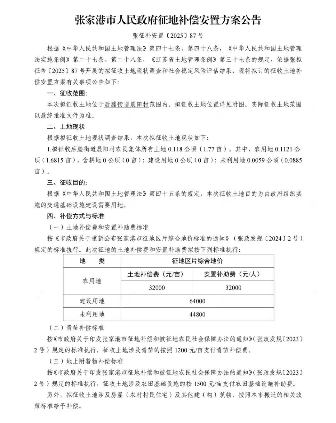
四、后塍街道:晨阳村成征收重点区域
张征补安置〔2025〕87 号、90 号:晨阳村多地块征收,土地面积超 5 公顷,分别用于交通基建和成片开发。
拆迁红利解读:对楼市与居民的影响
区域发展:交通基建类征收将完善板块路网,成片开发则可能催生新的居住、商业集群,推动区域价值升级。
楼市联动:拆迁带来的购房需求或对周边二手房、新房市场形成利好,尤其是刚需和改善型楼盘可能迎来关注热潮。
居民机遇:拆迁安置将为涉及区域居民带来资产增值机会,建议密切关注后续补偿方案与安置政策。
关注张家港楼市动态,更多区域发展与置业机遇,我们将持续追踪解读!
声明:数据来源网络及小牛看房成交汇总,仅供参考,不作为决策依据;因不同机构统计方式不同,数据之间可能存在差异,请注意辨别;数据和文章未经授权禁止转载、摘编,违者依法追究法律责任。
本宣传资料所涉宣传内容,仅作为项目宣传推广使用,不在任何意义上构成开发商的承诺与要约,具体以政府部门审定的规划设计文件及商品买卖合同的约定为准。本公司有权对宣传内容进行修改、调整,敬请留意最新宣传资料。
推荐资讯
推荐资源

暂无推荐资源
关于我们
下载小牛看房APP
扫描上方二维码

微信扫码咨询