75
最新一批官方征地补偿安置公告新鲜出炉,覆盖锦丰镇、塘桥镇、杨舍镇三大核心区域,涉及多个村组,地块用途、征收面积、补偿标准均已明确,一批市民即将迎来生活新升级,身价看涨。
一场关乎居住升级、城市焕新的大动作已然开启,快对照看看,有没有你家所在的区域!
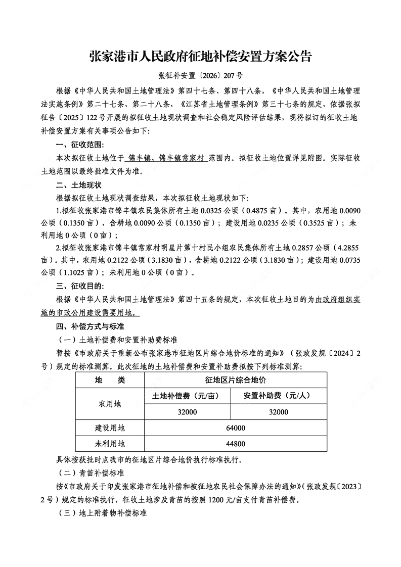
一、张征补安置[2026]207号
征收范围:本次拟征收土地位于锦丰镇、锦丰镇常家村范围内。拟征收土地位置详见附图。实际征收土地范围以最终批准文件为准。
土地现状:1.拟征收张家港市锦丰镇农民集体所有土地0.0325公顷(0.4875亩)。其中,农用地0.0090公顷(0.1350亩),含耕地0.0090公顷(0.1350亩);建设用地0.0235公顷(0.3525亩);未利用地0公顷(0亩);2.拟征收张家港市锦丰镇常家村明星片第十村民小组农民集体所有土地0.2857公顷(4.2855亩)。其中,农用地0.2122公顷(3.1830亩),含耕地0.2122公顷(3.1830亩);建设用地0.0735公顷(1.1025亩);未利用地0公顷(0亩)。
征收目的:本次征收土地目的为由政府组织实施的市政公用建设需要用地。
二、张征补安置[2025]129号、130号、131号、132号
张征补安置[2025]129号
征收范围:本次拟征收土地位于塘桥镇横泾村范围内。拟征收土地位置详见附图。实际征收土地范围以最终批准文件为准。
土地现状:根据拟征收土地现状调查结果,本次拟征收土地现状如下:1.拟征收张家港市塘桥镇横泾村迈步村民小组农民集体所有土地0.8736公顷(13.1040亩)其中,农用地0.4091公顷(6.1365亩),含耕地0.3558公顷(5.3370亩);建设用地0.4380公顷(6.5700亩);未利用地0.0265公顷(0.3975亩)。2.拟征收张家港市塘桥镇横泾村徐桥村民小组农民集体所有土地0.0282公顷(0.4230亩)其中,农用地0.0256公顷(0.3840亩),含耕地0.0256公顷(0.3840亩);建设用地0公顷(0亩);未利用地0.0026公顷(0.0390亩)。
征收目的:本次征收土地目的为由政府组织实施的成片开发建设需要用地。
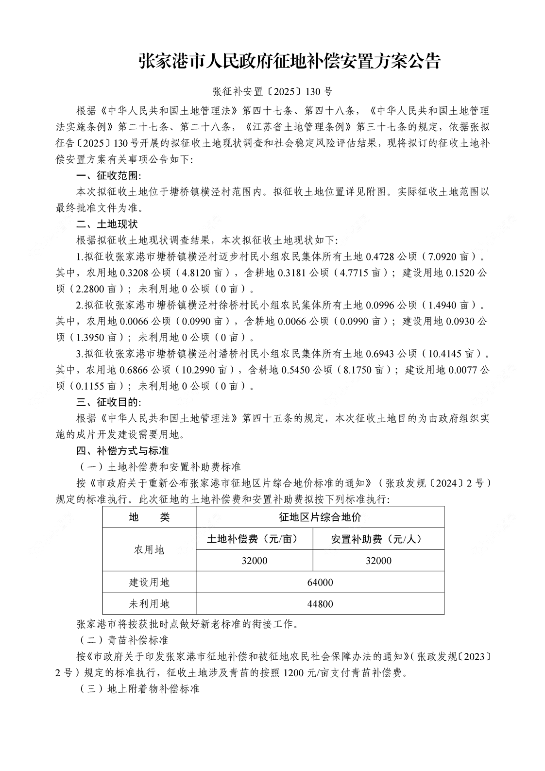
张征补安置[2025]130号
征收范围:本次拟征收土地位于塘桥镇横泾村范围内。拟征收土地位置详见附图。实际征收土地范围以最终批准文件为准。
土地现状:根据拟征收土地现状调查结果,本次拟征收土地现状如下:1.拟征收张家港市塘桥镇横泾村迈步村民小组农民集体所有土地0.4728公顷(7.0920亩)其中,农用地0.3208公顷(4.8120亩),含耕地03181公顷(4.7715亩);建设用地0.1520公顷(2.2800亩);未利用地0公顷(0亩)。2.拟征收张家港市塘桥镇横泾村徐桥村民小组农民集体所有土地0.0996公顷(1.4940亩)其中,农用地0.0066公顷(0.0990亩),含耕地0.0066公顷(0.0990亩);建设用地0.0930公顷(1.3950亩);未利用地0公顷(0亩)。3.拟征收张家港市塘桥镇横泾村潘桥村民小组农民集体所有土地0.6943 公顷(10.4145亩)。其中,农用地0.6866公顷(10.2990亩),含耕地0.5450公顷(8.1750亩);建设用地0.0077公顷(0.1155亩);未利用地0公顷(0亩)。
征收目的:本次征收土地目的为由政府组织实施的成片开发建设需要用地。
张征补安置[2025]131号
征收范围:本次拟征收土地位于塘桥镇、塘桥镇周巷村范围内。拟征收土地位置详见附图。实际征收土地范围以最终批准文件为准。
土地现状:根据拟征收土地现状调查结果,本次拟征收土地现状如下:1.拟征收张家港市塘桥镇周巷村第八村民小组农民集体所有土地0.2644公顷(3.9660亩)。其中,农用地0.1846公顷(2.7690亩),含耕地0.1425公顷(2.1375亩);建设用地0.0798公顷(1.1970亩);未利用地0公顷(0亩)。2.拟征收张家港市塘桥镇周巷村第九村民小组农民集体所有土地1.0343公顷(15.5145亩)。其中,农用地08739公顷(13.1085亩),含耕地0.3494公顷(5.2410亩);建设用地0.1604公顷(2.4060亩);未利用地0公顷(0亩)。3.拟征收张家港市塘桥镇农民集体所有土地0.2023公顷(3.0345亩)。其中,农用地0公顷(0亩),含耕地0公顷(0亩);建设用地0.2023公顷(3.0345亩);未利用地0公顷(0亩)。
征收目的:本次征收土地目的为由政府组织实施的成片开发建设需要用地。
张征补安置[2025]132号
征收范围:本次拟征收土地位于塘桥镇横泾村范围内。征收土地位置详见附图。实际征收土地范围以最终批准文件为准。
土地现状:根据拟征收土地现状调查结果,本次拟征收土地现状如下:1.拟征收张家港市塘桥镇横泾村迈步村民小组农民集体所有土地0.8019公顷(12.0285亩)。其中,农用地0.2346公顷(3.5190亩),含耕地0.2015公顷(3.0225亩);建设用地0.3744公顷(5.6160亩);未利用地0.1929公顷(2.8935亩)。2.拟征收张家港市塘桥镇横泾村徐桥村民小组农民集体所有土地0.0482公顷(0.7230亩)。其中,农用地0.0116公顷(0.1740亩),含耕地0.0116公顷(0.1740亩);建设用地0.0054公顷(0.0810亩);未利用地00312公顷(0.4680亩)。
征收目的:本次征收土地目的为由政府组织实施的成片开发建设需要用地。
3、张征补安置[2025]116号
征收范围:本次拟征收土地位于杨舍镇域北社区范围内。拟征收土地位置详见附图。实际征收土地范围以最终批准文件为准。
土地现状:根据拟征收土地现状调查结果,本次拟征收上地现状如下:拟征收杨舍镇城北社区11组所有土池0.0456公顷(0.684亩)。其中,农用地0.0456 公顷(0.684亩),含耕地0.0456公顷(0.684亩);建设用地0公顷(0亩);未利用地0公顷(0亩)。
征收目的:本次征收土地目的为由政府组织实施的交通燕础设施建设需要用地。
推荐资讯
推荐资源

暂无推荐资源
关于我们
下载小牛看房APP
扫描上方二维码

微信扫码咨询