7
近日,张家港市人民政府网发布了《2026 年冶金园(锦丰镇)老旧小区改造项目进度表(2 月)》,两大核心改造工程的最新进展与下月规划正式出炉,关乎锦丰镇、合兴片区多个小区居民的居住品质,快来看看有没有你家!
本次改造聚焦民生痛点,涵盖易涝整治与安置房大中修两大板块,精准破解老旧小区 “老大难” 问题。
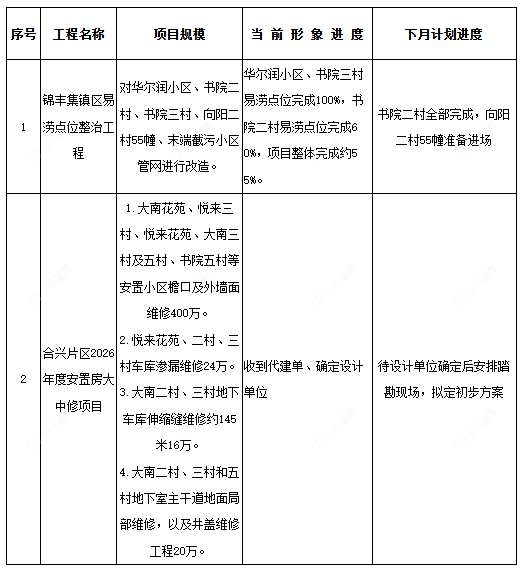
在锦丰集镇区易涝点位整治工程方面,项目将对华尔润小区、书院二村、书院三村、向阳二村 55 幢,以及末端截污小区管网进行全面改造。截至 2 月,华尔润小区、书院三村易涝点位已 100% 完成,书院二村易涝点位完成 60%,项目整体进度约 55%。按照规划,下月书院二村易涝点位改造将全部完成,向阳二村 55 幢也将准备进场施工。
另一重点工程 ——合兴片区 2026 年度安置房大中修项目,改造内容覆盖多个安置房小区的民生短板,具体包括:
目前项目已收到代建单、确定设计单位,下月将在设计单位确定后,安排踏勘现场并拟定初步方案。
老旧小区改造是民生工程,更是民心工程。随着这些改造项目的有序推进,冶金园(锦丰镇)老旧小区的居住环境将迎来提升,居民的幸福感和获得感也将持续加码。后续改造进展,我们也将持续关注,第一时间为大家同步!
推荐资讯
推荐资源

暂无推荐资源
关于我们
下载小牛看房APP
扫描上方二维码

微信扫码咨询