小牛看房
首页
二手房
新房
租房
小区
资讯
关于我们
用户
登录
|
注册
扫码登录
验证码登录
新用户将自动注册,并视为同意《小牛看房隐私政策》
张家港杨舍镇征地补偿方案(2025・百家桥社区)
平台资讯
小牛看房
2025年12月17日 15:06
count icon

13

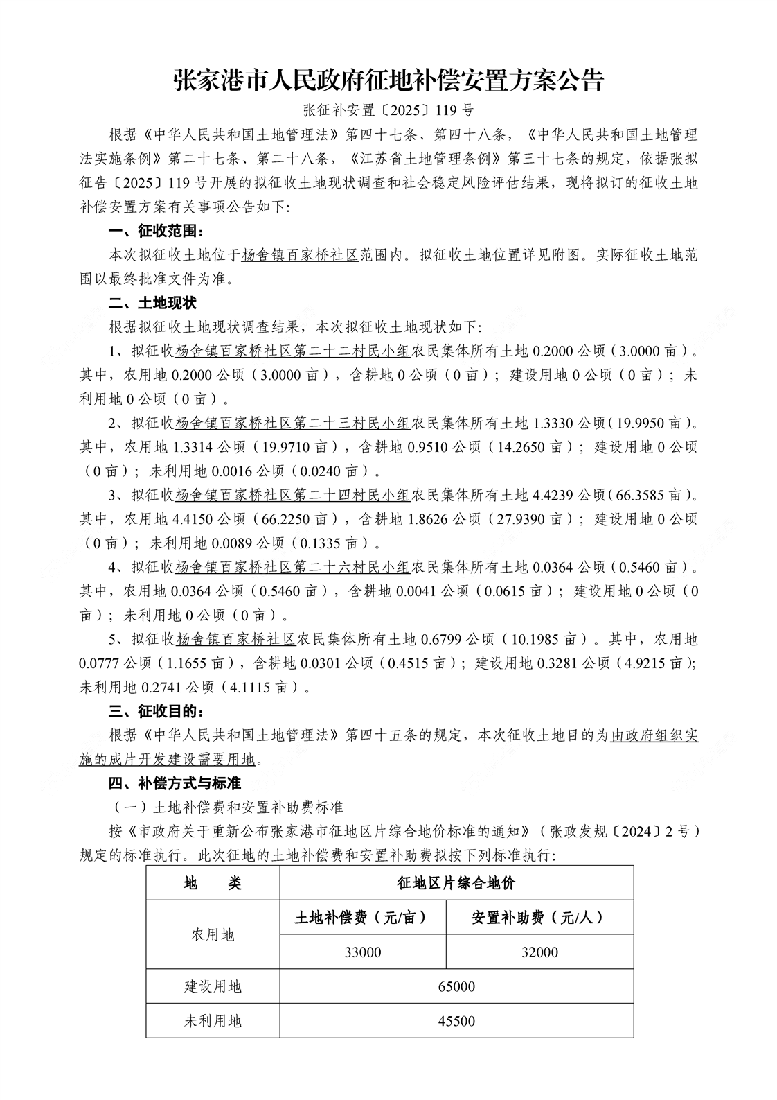
张家港杨舍镇百家桥社区征地补偿安置方案(张征补安置〔2025〕119 号)已公告,涉及该社区第二十二、二十三、二十四、二十六村民小组及农民集体土地,总面积 66722 平方米(约 100.08 亩),征地用途为成片开发建设。



补偿标准明确:农用地补偿 3.3 万元 / 亩、安置补助费 3.2 万元 / 人,建设用地补偿 6.5 万元 / 亩,未利用地补偿 4.55 万元 / 亩;青苗补偿 1200 元 / 亩,农田基础设施补偿 1500 元 / 亩。公告期为 2025 年 12 月 1 日 - 31 日,相关权益人可在此期间反馈意见或办理补偿登记。

张家港征地补偿安置方案公告
征地补偿安置方案公告1
征地补偿安置方案公告2
拟征地块示意图
小牛看房关注